历届概况

历届概况

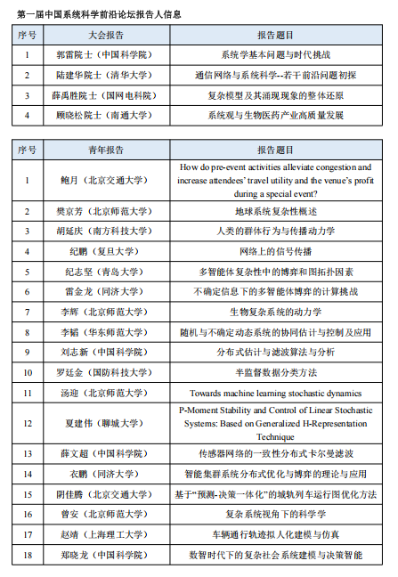
第一届系统科学前沿论坛:

官方网址:https://ssff2023.ntu.edu.cn/main.htm

概览:

新闻详情请见网址:https://news.ntu.edu.cn/2023/1016/c9a221128/page.htm

 

第二届系统科学前沿论坛:

官方网址:https://ssff2024.gxnu.edu.cn/main.htm

概览:

新闻详情请见网址:https://mp.weixin.qq.com/s/hG2bFqYJPUILOieXXwOywQ